Baseball is a beloved sport in America, with a rich history and a variety of levels of professional play. From Major League Baseball to the minor leagues, there are opportunities for players of all skill levels to showcase their talents on the diamond.
Whether you’re a die-hard fan or just enjoy a casual game of catch, understanding the different levels of professional baseball can enhance your appreciation for the sport. Each level offers its own unique experience and challenges, making baseball a truly diverse and dynamic sport.
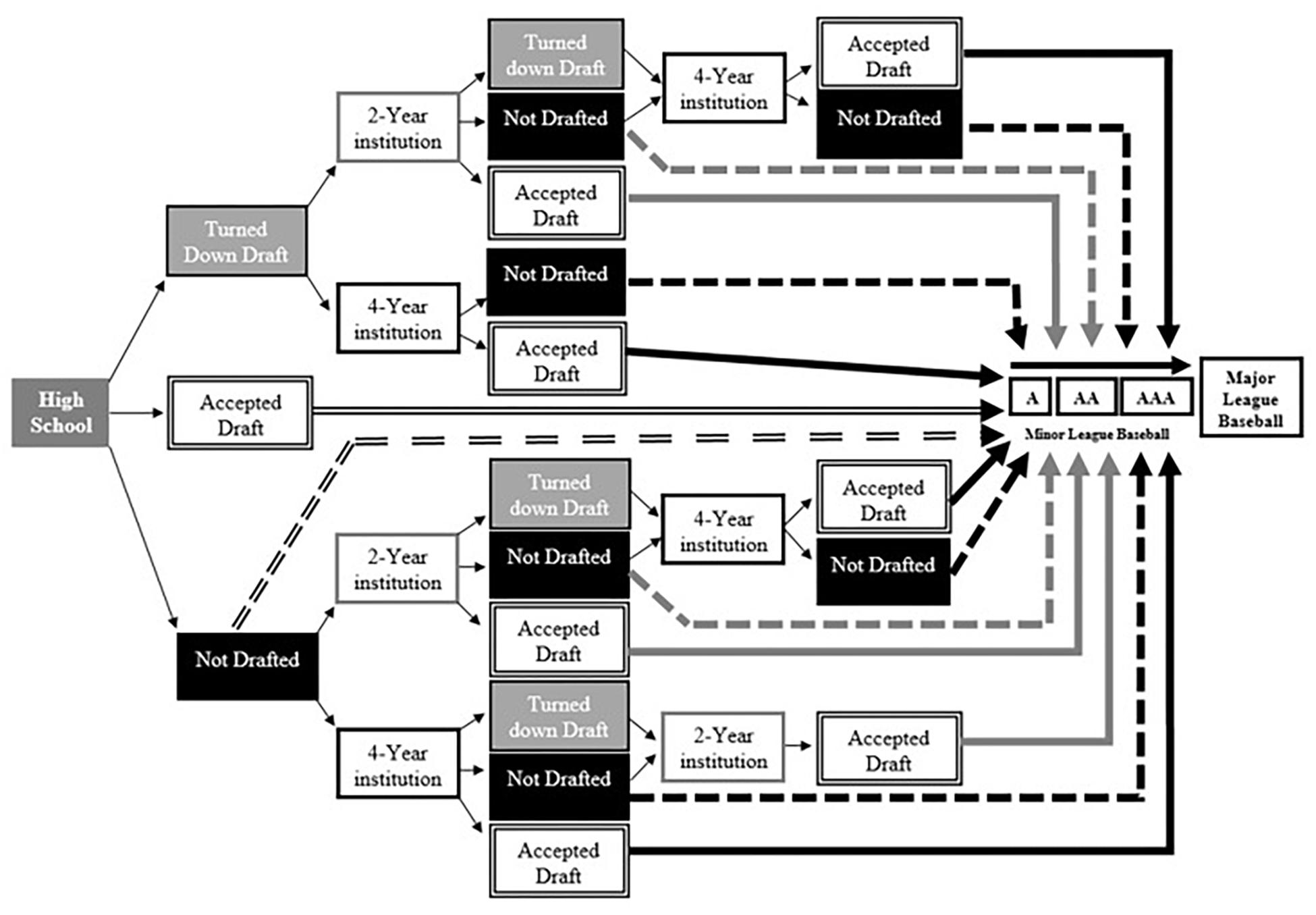
levels of professional baseball
Exploring the Levels of Professional Baseball
At the top of the hierarchy is Major League Baseball (MLB), where the best players in the world compete for glory and championships. Below the MLB are the various minor leagues, such as Triple-A, Double-A, and Single-A, which serve as development leagues for young talent aspiring to reach the big leagues.
Each level of professional baseball has its own set of rules, regulations, and talent pool, creating a competitive environment that pushes players to excel and improve their skills. From the fast-paced action of the MLB to the grassroots development in the lower minors, baseball offers something for everyone to enjoy.
Whether you’re dreaming of playing in the big leagues or just want to support your local minor league team, the levels of professional baseball offer a range of experiences for fans and players alike. So grab your glove, head to the ballpark, and immerse yourself in the world of America’s favorite pastime.
With a rich history, passionate fan base, and a variety of levels of play, professional baseball offers something for everyone to enjoy. So next time you’re watching a game, take a moment to appreciate the diverse and dynamic nature of this beloved sport.
American Association Of Professional Baseball Wikipedia
Pin By Kevin On Baseball Baseball History Baseball Teams Logo Mlb Baseball
What Are The Levels Of Pro Baseball Minor League Baseball System Explained For Beginners YouTube
Frontiers Getting To First Base Developmental Trajectories Of Major League Baseball Players
New Minor League Baseball Structure





